2020年湖北高考时间确定,多地大学开学时间公布

    来源:今日新闻 浏览:945次 时间:2020-04-28

4月20日8点,湖北省新型冠状病毒感染肺炎疫情防控指挥部发布通告,通告内容包含两个方面。

一、湖北省高考时间确定,经综合研判、审慎研究并商教育部同意,2020年湖北省高考时间确定为7月7日至8日,考试时间安排为:7月7日,语文9:00-11:30;数学15:00-17:00;7月8日,文科综合/理科综合9:00-11:30;外语15:00-17:00。

二、湖北省春季开学时间安排:全省普通高中毕业年级(含中职学校和技工学校的毕业年级)学生5月6日统一开学;初三年级开学时间,经各市(州)科学评估确定报省备案后,由市(州)发布。其他学段和年级开学时间,根据疫情防控情况综合研判另行发布。

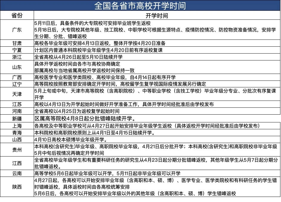
湖北省高考开学时间已确定,全国多地大学也陆陆续续开学了,有已经开学的,也有还未开学的。

内容有些多,不愿意打字,自己看。

因为疫情原因,学生们疫情期间在家网络学习,因为没有学习氛围的原因,部分学生学习效率差强人意,希望开学后大家调整好学习状态,奋发图强,祝大家考试顺利,学业有成。

当前位置:站长啦网站目录 » 站长资讯 » 今日热点 » 娱乐八卦 » 文章详细